发布者:工程管理硕士项目部 时间:2023-12-16
2024年本市硕士研究生招生考试(初试)将于12月23日-25日进行,考试具体时间、科目安排如下:
管理类专业硕士考试
12月23日上午8:30-11:30 管理类综合能力 12月23日下午14:00-17:00 英语(二)
为确保能够顺利参加考试,上海市教育考试院提醒考生注意以下事项:
一、做好考试准备
1.做好个人防护。考生在考前及考试期间应减少聚集和流动,不去人员密集的场所,按照国家疾控局《预防呼吸道传染病公众佩戴口罩指引》做好个人防护,当好自身健康安全第一责任人。
2.提前打印准考证。考生可于12月13日至25日,凭网报用户名和密码登录中国研究生招生信息网 (网址:https://yz.chsi.com.cn/),下载并打印《2024年全国硕士研究生招生考试准考证》,请仔细阅读准考证上的说明和要求,妥善保管好准考证,不得在准考证上做任何标记。
3.合理安排出行时间。本次考试时间为12月23日至24日(每天上午8:30—11:30,下午2:00—5:00),个别超过3小时的考试科目在12月25日进行。每门科目开考15分钟后,考生不得进入考场参加考试,考生务必提前熟悉考点所在位置及赴考路线,在考试当天还要关注天气和交通情况,合理安排出行时间及路线,建议至少提前60分钟到达考点,以保证顺利应考。
4.带齐证件参加考试。每场考试都必须凭考生本人有效居民身份证件原件和纸质版《准考证》进入考场。考生进入考点后,须在规定时间进入考场,不得在考场外逗留。
二、遵守考试规则
5.积极配合安全检查。按教育部统一要求,本次考试将新增智能安检门检查环节。进入考点时,考生须服从安排、有序入场,接受考点工作人员的安全检查,因个人原因导致入场延误由本人负责。为方便快速通过安全检查,建议考生事先准备透明文具袋携带符合规定的考试用品,尽量不要携带(穿戴)有金属的物品或衣物。严禁携带手机、智能产品(智能手表、手环、眼镜等)、无线耳机等具有通讯功能的电子产品进入考点(考试封闭管理区域)。携带者须服从考点管理,将手机等物品暂存在考点指定区域,考试结束后方可取回。
进入考场时,考生须再次接受监考人员的安全检查,不得携带任何书刊、报纸、稿纸、图片、资料或有存储、编程、查询功能的电子用品以及涂改液、修正带等物品进入考场。特别提醒,严禁将手机等具有通讯功能的电子产品带入考场,一经发现,无论开机与否,都将按违规处理。
考生可以携带的考试用品包括黑色字迹的钢笔或签字笔,2B铅笔、无封套橡皮、绘图仪器等。统考科目中化学(农)(科目代码315)可以使用不带字典存储和编程功能、具有对数及幂指数计算功能的科学计算器,其他统考科目不允许使用计算器。招生单位的自命题科目是否允许使用计算器,应仔细查看准考证上的“招生单位说明”。
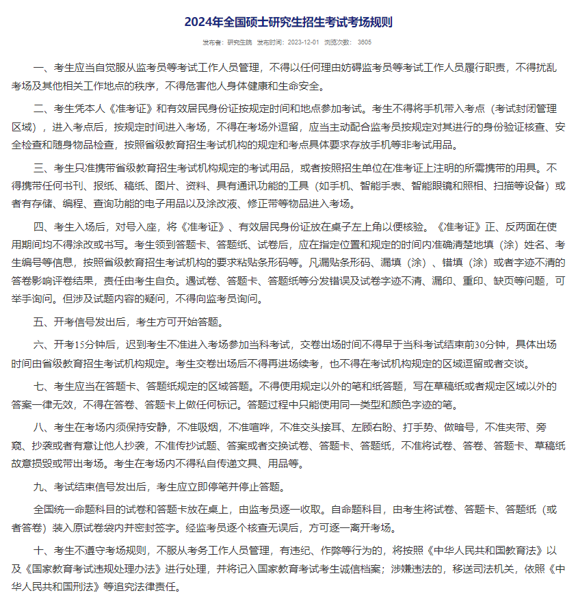
6.把准考试时间。开考信号发出后,考生方可开始答题;考试结束信号发出后,应当立即停笔;遇试卷、答题卡、答题纸等分发错误或试卷字迹不清、漏印、重印、缺页等问题,可举手询问。但涉及试题内容的问题,不得向监考员询问。特别提醒不得将试卷、答题卡和草稿纸带出考场,否则将按违规处理。
7.注意考试细节。考生应在指定位置和规定的时间内准确清楚填(涂)姓名、考生编号等信息,按要求粘贴条形码等。凡漏贴条形码、漏填(涂)、错填(涂)或者字迹不清的答卷影响评卷结果,责任由考生自负。考生应在答题纸的密封线以外或者答题卡规定的区域答题;不得使用规定以外的笔和纸答题,写在草稿纸或规定区域以外的答案一律无效;不得在答卷、答题卡上做任何标记。答题过程中只能使用同一类型和颜色字迹的笔。在答题时务必看清答题卡上的题号标识再进行答题,凡不在正确题号位置答题的,后果自负。
统考科目,试卷由监考员统一拆封和发放,答卷(卡)由监考员统一回收。招生单位自命题科目,由考生本人拆封试题袋和密封试题袋,答题纸和密封封条由考点统一发放;待考试结束后再由考生本人将试题卷和答题纸装入密封袋内。
8.诚信参加考试。研考考场安装有视频监控系统,每名考生的一举一动均被全程记录。考试期间,教育、公安、网信、无线电管理等部门将对考场内及周边环境进行整治,对涉嫌利用通讯工具作弊人员进行严肃查处,涉嫌犯罪的追究刑事责任。考生须认真阅读《考场规则》,如有违规、违法行为将按《中华人民共和国教育法》《国家教育考试违规处理办法》及《中华人民共和国刑法修正案(九)》严肃处理。
请考生务必遵纪守法,诚信考试,切莫以身试法!

转自:华东理工大学研究生